האם אפשר לחיות בכעס, בחוסר יכולת לשלוט בעצמנו ועדיין להעריך את עצמנו?
איך יכול אדם שמשפיל בן אדם קרוב לו, שצורח בלי הכרה על ילד חסר אונים, או שמשתלח בעובד שלא הבין אותו, להעריך את עצמו?
רגשות האשמה, התחושה שמאבדים את זה, שאנחנו הופכים להיות מפלצות, מובילים למקומות קשים שלא ניתן להכיל.
התוצאה הישירה היא תשלום נוסף של מחיר קשה.
כעסתי על הבן שלי שהפריע לי לראות משחק כדורסל, צעקתי עליו ודברתי לא יפה, אז כדי להרגע אני אוכל משהו, ועוד משהו.
כעסתי על בן הזוג שלי שלא התייחס אליי במסיבה, דברתי אליו בחוסר כבוד, אז כדי לא להמשיך לייסר את

עצמי אלך לקנות משהו, ועוד משהו.
כעסתי על עובד שלא מבין מה שמסבירים לו, דברתי אליו בצורה מחפירה אז כשבת הזוג מתקשרת אליי ומבקשת שאקדים אני צועק גם עליה, כי איך היא לא מבינה בכמה לחץ אני נתון בעבודה.
כעסתי על אמא שלי שלא מבינה שאנחנו לא נותנים ממתקים לילדים, דברתי אליה כמו למישהו זר מרב שהתעצבנתי, אז כשהילדים ביקשו ממני שאקנה להם משהו בדרך צרחתי גם עליהם.
כעס מוביל לכעס, להרס, לחורבה שלי או של האחר.
אנחנו הופכים להיות מרירים, חסרי סבלנות והרסניים.
זה לא משנה אם פגעתי במישהו או פגעתי בעצמי או אם מישהו פגע בי, המנגנון הוא אחד, אנחנו הופכים להיות קורבן וככאלו איך נוכל להעריך את עצמנו?.

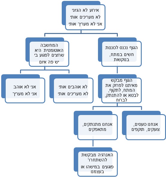
חשוב לראות שהמנגנון הוא מעגלי ופועל לשני הכיוונים. כאשר הכעס עולה – אנחנו לא מעריכים את עצמנו ובאותו אופן, כשאנחנו עושים משהו שגורם לנו לא להעריך את עצמנו – הכעס עולה.
תוכן
מתי אנחנו כועסים?
- כאשר אנחנו עושים משהו שאנחנו לא מעריכים בעצמנו, אנחנו כועסים.
פגיעה בעצמנו
הזנחנו את עצמנו, לא הגנו על עצמנו, עשינו משהו שלא בהלימה לערכים ולמוסר שלנו, לא הגענו ליעדים שלנו, סיכנו את עצמנו. פגענו בעצמנו, ההערכה העצמית יורדת והכעס עולה.
פגיעה באחר
דברנו לא יפה למישהו, זלזלנו במישהו, ניצלנו את עמדת הכח שלנו, השתמשנו לרעה בסמכות שלנו, ניצלנו מישהו, ההערכה העצמית יורדת והכעס עולה.
- כאשר מישהו עושה או אומר לנו משהו שגורם לנו להרגיש שהוא לא מעריך אותנו, אנחנו כועסים.
אנחנו מרגישים לא מובנים, לא נראים, מושפלים, מבוטלים, לא מעריכים את הדיעות שלנו, לא מתחשבים בנו, אז החוויה היא שלא מעריכים אותנו, אז אנחנו כועסים.
3.כאשר אין לנו שליטה, אנחנו כועסים.
כשדברים לא פועלים בדיוק כמו שחשבנו, כמו התסריט שהיה לנו בראש, אנחנו כועסים. מישהו חוסם את הרכב שלנו, קופאית טועה בחשבון, מישהו מבטל לנו, הילדים קמים באמצע הלילה, נשפך למישהו קפה עלינו, לא מגיבים לקמפיין שהרצנו, יש שביתה בשדה התעופה ביום שאנחנו טסים, יורד גשם. אנחנו שוב ושוב מתאכזבים לגלות שלא אנחנו הבמאים של המציאות של האנשים סביבנו ואז אנחנו כועסים.
מה קורה לנו כשאנחנו כועסים?

אז מה עושים כדי לנהל את הכעס?
- .מפנימים את העובדה שאין לנו שליטה זולת על עצמנו. אין לנו שליטה על אנשים או על מצבים. עלינו לקבל את ה'פגמים' של האחר וההבנה שזה הוא וההתנהגות שלו לא מכוונת אליי.
- כשעולה כעס מזכירים לעצמנו שלמרות שהמחשבה האוטומטית היא כי יש פה איום, כי רוצים לפגוע בי זוהי מחשבה שקרית. אף אדם נורמלי לא פועל כדי לעשות רע למישהו אחר, אנשים פועלים מאהבה ומרצון להרגיש אהובים.
- השהייה – סופרים עד 20 לפני שמגיבים. נושמים נשימות עמוקות ומכניסים רכות לגוף שלנו, נושמים נשימות עמוקות ומוציאים את האויר לאט לאט.
- מזהים איך זה קשור אלינו. כלומר אם מרגישים שמישהו לא מעריך אותנו, לא מבין אותנו, לא רואה אותנו, יכול להיות שהילד שבנו מבקש אהבה הערכה.
- לומדים לזהות ולעצור כשזה עוד קטן. כעס כמו אש בשדה קוצים הולך ותופס נפח. הוא רק גדל וגדל אם לא שמים לב אליו. לכן עלינו ללמוד לזהות אותו כשהוא עוד בניצניו. בדרך כלל הוא בא לידי ביטוי בתחשוה בגוף. כאשר מזהים אותה חשוב לעצור ולזהות מה מפעיל אותנו.
- עושים משהו שיגרום לנו להעריך את עצמנו יותר. אם אנחנו יודעים שכשאנחנו לא מעריכים את עצמנו נכעס יותר ושאם כעסנו פגענו בהערכה העצמית שלנו, מה יותר הגיוני מפשוט להעלות את ההערכה העצמית שלנו. על כך יש כמובן מאמר נפרד. אבל נוכל לעשות דברים קטנים שיגרמו לנו להעריך את עצמנו. לעשות ספורט, לעשות משהו שדחינו הרבה זמן, לדאוג לעצמנו, לדאוג למישהו שחשוב לנו, לעשות משהו שמחובר לערכים שלנו. ברגע שנעלה את ההערכה העצמית שלנו, מובטח שנכעס פחות.
הנה שאלון שיכול לסייע לכם ברמה היומית:
שאלות מסייעות לניהול כעס לביצוע כל יום
- על מה אין לי שליטה וגרם לי לכעוס היום?
- על מה יש לי יכולת להשפיע ולא פעלתי וגרם לי לכעוס ?
- האם הגעתי למצב של העמסת יתר ומה ניתן לעשות אחרת ?
- האם פגעתי בעצמי היום , מה אוכל לעשות כדי להרגיש טוב יותר?
- האם מישהו פגע בי היום, מה אוכל לעשות כדי להרגיש טוב יותר?
- האם פגעתי במישהו היום, מה אוכל לעשות כדי להרגיש טוב יותר?
